Как заменить батарею
В газовой колонке источник электричества располагается в специальном отсеке, размещенном в легкодоступном месте. С учетом конструктивных и функциональных особенностей водонагревателя таковым является его нижняя часть.
Чтобы получить доступ к элементам питания, следует снять крышку, удерживаемую защелкой.

Для замены старых батареек необходимо открыть батарейный блок в нижней части газовой колонки и поменять элементы на новые.
В отсеке располагаются 2 батарейки, удерживаемые защелками. Запомнив полярность каждой, надавливаем на защелку, и батарея выскальзывает под действием собственного веса.
Аналогично вынимается другой источник питания. Новые вставляются и фиксируются с соблюдением полярности. Закрывается крышка. Газовая колонка готова к работе.
В некоторых моделях удачная замена завершается световым или звуковым сигналом.
На корпусе колонки или открывающейся крышке может обозначаться правильная полярность подключения. Вставляйте новые элементы точно так же, как располагались предыдущие
Плита зажигается не сразу
Обладатели газового оборудования часто сталкиваются с такой проблемой, как медленная работа техники. Газ поступает, возгорание есть, но оно сразу же пропадает. Конфорка может не зажигаться сразу либо тухнуть после включения. Причиной долгого зажигания плиты может быть такой элемент как термопара.
Таким образом, газу открыт проход через конфорку, и он поступает беспрепятственно. Но если термопара загрязнилась, возможно, это и стало причиной того, что прибор не заработал с первой попытки.

Для очистки термопары применяется обычная наждачная бумага. Ее приобретают в центре строительных товаров или отделе супермаркета, где продаются предметы для дома. После очистки элемента техника сразу начинает работать лучше, газ хорошо горит и поступает без проблем. Если же этого не произошло, возможно, термопару нужно заменить либо поменять на ней пьезоэлемент.
Рекомендации по ремонту
Если не работает розжиг в новой плите, находящейся на гарантийном обслуживании, ничего самому делать не следует, нужно обратиться в сервисный центр для проверки блока розжига газовой плиты, если проблема не разрешима, скорее всего, пользователю поменяют плиту на новую. Если печь проработала уже несколько лет, то можно попробовать починить ее своими руками.
Блок розжига для газовой плиты лучше всего ремонтировать в сервисе
Приступая к ремонту, вначале проводят осмотр газового оборудования. Горелку зажигают спичками или отдельным запальником-зажигалкой и осматривают пламя. Оно должно быть равномерно размещено по конфорке и иметь светлый голубоватый оттенок, если в пламени будет присутствовать желтый цвет, то это свидетельствует о нарушении соотношения объема газ/воздух. В этом случае проводят очистку или заменяют ее.
До начала ремонта плиту обязательно отключают от электросети, и только потом выполняют разборку в соответствии с требованиями безопасности, что позволит избежать пожароопасных ситуаций и возможных травм. Электроды и включатели в устройстве соединены параллельно, при этом каждый электрод питается от одного блока, хотя включаются от разных кнопок. Кода не работает розжиг только в одной горелки, проверяют работу другой. Если она загорается, то подлежит ремонту кнопка, а весь блок в системе исправен.
При загрязнении свечи не стоит вызывать мастера. Для этого достаточно снять со свечи накопившийся жир, обработав поверхности ватой, смоченной в спирте. Работу проводят при отключённом электропитании в сети.
Ремонт, вышедшего из строя высоковольтного устройства, выполняется мастером, при этом, если при осмотре будут обнаружены неисправные резисторы, трансформаторные обмотки, распухшие конденсаторы или перебитые дорожки в схеме, в этих случаях ремонт нецелесообразен. Лучше купить новый блок электророзжига, который должна установить газовая служба.
Замену поврежденной проводки к конкретному разряднику, когда имеет место пробивание искры на корпус из-за нарушенной изоляции, выполняют специалисты.
При попадании жидкости на кнопки розжига протирают увлажненное место чистой и сухой ветошью и выполняют просушку влажного места бытовым феном. Окисленные или обгоревшие контакты зачищают до металла.
Если при подключении блока розжига газовой, плиты искра подается, а газ не загорается необходимо проверить целостность корпуса, поскольку искра будет разлетаться беспорядочно, в этом случае потребуется новая замена детали.
Горелка может не загораться в связи с деформацией рассекателя, что можно обнаружить визуально. Зажигают горелку спичками, и если газ горит на одной стороне горелки, нужно выполнить обычную очистку и выровнять рассекатель.
Ремонт электророзжига плиты выполняют исключительно по рекомендациям завода-изготовителя газового оборудования, самостоятельность в этом вопросе могут привести к новой поломке или полному выходу изделия из строя, а кроме того оборудование может лишиться гарантийных обязательств. Лучше не начинать экспериментировать, а узнайте где проверить блок розжига конкретной газовой плиты.
Тут подхода может быть два:
- Для гарантийного обслуживания, сервисные центры указаны в паспортной документации, которую получает покупатель при оформлении плиты в торговой сети.
- Для послегарантийного обслуживания, сервисные центры крупных брендов по ремонту газовых плит, включая блок, розжига, расположены во всех областных центрах России, в том числе в Москве. Обычно они указываются на профильных сайтах завода-изготовителя.
Газовые плиты, оснащенные современной системой розжига — бытовые приборы безопасные и удобные в обращении. Практикой доказано, что при своевременном и надлежащем уходе они способны прослужить десятки лет.
Плита зажигается не сразу
Обладатели газового оборудования убыстренно сталкиваются с такой проблемой, как медленная работа техники. Газ поступает, затухание есть, но оно сразу же пропадает. Конфорка может безлюдный (=малолюдный) зажигаться сразу либо тухнуть после включения. Причиной долгого зажигания плиты может (пре)бывать такой элемент как термопара.
На заметку! Термопарой называют компонента, находящийся поблизости от конфорки. Он состоит из сплава металлов, обыденно алюминия и хрома. Его нагревание вызывает электрический ток, который и удерживает магнитный кингстон во включенном состоянии.
Таким образом, газу открыт проход сверх конфорку, и он поступает беспрепятственно. Но если термопара загрязнилась, о, это и стало причиной того, что прибор не заработал с первой попытки.

Исполнение) очистки термопары применяется обычная наждачная бумага. Ее приобретают в центре строительных товаров неужто отделе супермаркета, где продаются предметы для дома. После кожура элемента техника сразу начинает работать лучше, газ хорошо футляр и поступает без проблем. Если же этого не произошло, вроде, термопару нужно заменить либо поменять на ней пьезоэлемент.
Электроподжиг поврежден на двух горелках
Периодически возникает ситуация, когда с помощью электроподжига не включаются две конфорки. При этом зажигание огня спичкой дает положительный результат. В этом случае в поломке виновата свеча, отвечающая за поджиг. Починка прибора будет включать в себя следующие действия: свечу необходимо осмотреть, очистить, привести в порядок провод питания. Возможно, проблема именно в нем. Если же элемент дал трещину, его необходимо убрать и поменять на новый.

Неисправность кнопки также может стать причиной проблемы работы электрического поджига плиты. Кнопка может забиться мусором или пылью, получить механические повреждения. Для исправления помех в работе техники кнопку заменяют либо, если это возможно, очищают от пыли и окисления.
Для чего нужен электроподжиг?
Схема электроподжига газовых плит.
Эта функция необходима людям, которые на постоянной основе занимаются приготовлением пищи посредством газовой плиты, но при этом не желают использовать спички или зажигалку. При помощи электроподжига можно в считанные секунды включить газ на варочной панели или в духовом шкафу.
В настоящее время уважающие себя фирмы-производители выпускают плиты уже с встроенной функцией электроподжига. Ведь такая функция позволяет хозяйкам еще проще и безопаснее заниматься приготовлением пищи. Естественно, что прежде, чем приобретать эту технику, необходимо иметь хоть малейшее представление о том, как именно устроен ее механизм.
Ремонт электроподжига своими руками
Два варианта электроподжига:
- Нажав и отпустив кнопку электроподжига, происходит однократное искрообразование (в момент отпускания кнопки).
- Нажав на ручку подачи газа на конфорку, происходит непрерывное искрообразование с периодичностью одной секунды.
Варианты электрических схем электророзжига:
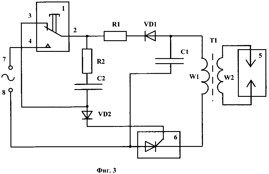
1. Первый вариант (рис3) основан на ручном режиме заряд — разряд накопительного конденсатора. Работает следующим образом:
(r1- 3,9k, c1- 2,2МкфХ600В, d1- 1N4007) Подключена схема следующим образом:
На диод d1, подается напряжение электросети (рис3.1).
Нажимая кнопку электроподжига, Вы подаете напряжение электросети на конденсатор c1 (рис3.2). Конденсатор заряжается.
В момент отпускания кнопки контакт конденсатора c1 (рис3.2) подключается к трансформатору t1, через контакт (рис3.3).
Происходит обратный процесс — разряд конденсатора через первичную обмотку высоковольтного трансформатора t1.
На вторичной обмотке трансформатора (рис3.t1-1) и (рис3.t1-2) формируется выходное напряжение порядка 10 киловольт. Формируется искра.
Нажимая и отпуская кнопку процесс повторяется. Выводы трансформатора (рис3.t1-1) и (рис3.t1-2) на (рис1 и рис2) обозначены под номером 1.
Вывод (рис3.1), соответствует номерам 5 и 2 (рис2). Вывод (рис3.2), соответствует номерам 7 и 3 (рис2). Вывод (рис3.3), соответствует номерам 6 и 4 (рис2).
2. Второй вариант (рис4) основан на электронном управлении режима заряд — разряд накопительного конденсатора. Работает следующим образом:
(r1- 300 ом, c1- 2,2 МкфХ600В, d1- 1N4007, d2- 1N4007, d3- 1N4007, r2-1.5 кΩ, r3-30 кΩ, s1- ку202н, )
При нажатии на кнопку электроподжига, заряд — разряд происходят в автоматическом режиме.
Автоматический режим зависит от схемного решения электроподжига.
Схема работает следующим образом: при положительной полуволне напряжения электросети, через D2 и D3 заряжается конденсатор С1, при отрицательной полуволне через D1 катод S1 подключается к «минусовой» полуволне, а через резистор R3 на управляющий электрод тиристора поступает управляющий ток.
Ремонт электроподжига своими руками. Тиристор открывается, конденсатор С1 разряжается на высоковольтный трансформатор, который индуцирует искру поджига.
На вторичной обмотке трансформатора формируется выходное напряжение порядка 10 киловольт. При удержании ручки подачи газа в нажатом положении, Процесс повторяется с частотой 50 Гц, или грубо — одна искра в секунду.
Электроподжиг чаще встречается четырех и шести канальный (рис1 и рис2) под номером 1 обозначены отводы для подключения электродов на которых Вы и наблюдаете искрение.
Иначе говоря, мы имеем четыре электрода для поджига или шесть электродов. Количество электродов зависит от количества вторичных обмоток повышающего трансформатора.
Если обмоток две, следовательно имеем четыре выхода на четыре электрода. Если обмоток повышающего трансформатора три, имеем шесть выходов на шесть электродов.
Электроподжиг, позволяющий подключить шесть электродов, обычно используется в газовых плитах единой конструкции с духовкой. И как следствие два электрода из шести имеющихся, находятся в духовке и применяются для поджига газа в духовке.
Внешний вид устройств электроподжига можно наблюдать на ( рис1 и рис2). Они имеют некое отличие, но схемное решение и принцип работы остается неизменным.
Приобретайте подробные инструкции видео и пособия как ремонтировать электрический розжиг. Описание всех встречающихся неисправностей поджга и способы и методы их устранения, ремонта.
Post Views:
78 261
Возможные неисправности
Ввиду того что техника от длительного использования начинает выходить из строя, нужно знать, на что обращать внимание, чтобы оперативно бороться с поломками. Если речь идет об электророзжиге, то тут признаками нарушения работоспособности могут быть следующие:
- отсутствие отклика после нажатия на кнопку поджига или ручку конфорки после ее использования;
- автоподжиг полностью пригоден к работе и срабатывает на касание и постоянно щелкает, при этом не дает нужной искры для зажигания горелки;
- продолжение работы автоподжига даже после прекращения контакта с кнопкой или ручкой переключателя;
- устройство начинает работать самостоятельно без нажатия на кнопку или ручку конфорки.


Если электроподжиг перестал работать, для этого существует ряд причин:
- отсутствие контакта с электродом, что в итоге не дает искру;
- наличие загрязнений любого типа или влаги, которая попадает на внутреннюю часть системы или искры;
- нарушение целостности керамической оболочки свечи в виде появления трещины на ней или полного ее разрушения;
- сгорел трансформатор, поэтому и не генерируется искра;
- произошло окисление контактов кнопки автоподжига;
- появление нагара на контактах ввиду короткого замыкания.


Чтобы понять причину проблемы и выяснить, почему печка плохо зажигается или процесс вообще не происходит, необходимо сделать полный осмотр прибора. Как только проблема выявлена, при наличии знаний и опыта можно решить ее самостоятельно или же вызвать мастера, как только обнаружились сбои в работе устройства. Наиболее вероятными причинами поломки могут быть следующие:
- неисправность зарядника;
- неполадки в устройстве, которое питается от электричества;
- проблемы с разрядником.

Сбои в работе зарядника могут начаться после попадания на него соды, жила или моющих средств. Справиться с ситуацией можно без посторонней помощи, для чего потребуется наждачная бумага, которой и очищается зарядник, после чего оставляется для полной просушки. Если такие действия не привели к нужному результату, стоит обратиться за квалифицированной помощью. Если обнаружилась проблема с устройством, которое питается от высоковольтной зарядки, то есть трансформатором, что расположен внутри печки, то ремонтировать его бессмысленно, нужно купить новую деталь и заменить испорченную. Такие блоки для замены могут быть универсальными, они подойдут для любой печки, а есть такие, что изготовлены специально под конкретный бренд бытовой техники.

Если наблюдается повреждение разрядника, то искра образуется не только внутри конструкции, но и выходит на поверхность к горелкам. В этом случае не стоит делать ремонт самостоятельно, поскольку проблема может быть серьезная и решить ее под силу только знающему человеку
Если на устройстве есть искра, а печку не удается зажечь, стоит обратить внимание на такие возможные причины, как:
- нарушение целостности корпуса, ввиду чего искра будет идти в беспорядочном направлении и не попадать в область электроподжига; если зарядник портится, его не получится отремонтировать, будет нужна замена детали новой;
- слишком высокое давление газа, которое мешает стабильной работе поджига – чтобы справиться с такой ситуацией, нужно настроить параметры подачи газа, чтобы они были оптимальными для полноценной работы устройства и комфортного его использования;
- проверка состояния сопла – неисправность любых элементов может повлечь за собой проблемы с зажиганием, поэтому нужно проверить нет ли на деталях жира, влаги или грязи; при помощи простой проволоки можно прочистить горелку и устранить проблему.

Чтобы понять, правильно ли работает сама конфорка, необходимо поджечь ее и посмотреть на работу. Пламя после загорания должно иметь фиолетовый цвет, если же он желтый или оранжевый, значит, имеются некие отклонения. Еще один важный момент – это правильное распределение огня, которое должно быть равномерным и иметь одинаковую высоту. Если с одной стороны огонь есть, а с другой – нет, или высота неодинаковая, стоит проверить правильность установки рассекателя. Кроме этого, причиной может служить неправильная установка самой печки, которую поставили на неровный пол, ввиду чего работа устройства идет с нарушениями.

Если печка еще на гарантии, ее не стоит вообще трогать, этим бесплатно займутся специалисты сервисного центра. Если неисправность кроется где-то внутри, стоит обратиться к специалисту, который оперативно ее устранит без риска испортить прибор или навредить своему здоровью.

О том, как исправить неисправности электроподжига газовой плиты, смотрите в следующем видео.
Готовим с удовольствием!
Когда возникла необходимость в покупке новой плиты, стали подыскивать модель с оптимальным сочетанием «цена/качество». Однако решили не экономить, ведь, как известно, скупой платит дважды. Плиты иностранного производства радуют глаз, но цены на них нынче очень кусаются. Да и возможный ремонт тоже обойдется недешево
Так и обратили внимание на отечественного производителя. Плиты «Дарина» приглянулись сразу
Цена очень привлекательна, и в магазинах достаточно большой выбор моделей на любой вкус.
Изучив ассортимент, остановили свой выбор на модели 1D1 GM241 018 W.
О плюсах можно рассказывать долго и подробно:
1. Чугунные решетки. На таких решетках посуда не скользит. Они разделены, и при необходимости можно снять одну, чтобы быстро протереть стол плиты.
2. Четыре горелки расположены очень удачно: самая маленькая (которой почти не пользуемся) – дальняя справа. А передняя правая — самая большая и мощная. Но это уже, скорее личные предпочтения – кто к чему привык.
3. Интегрированный электророзжиг горелок стола. Никаких спичек и специальных зажигалок. Повернул ручку – и вуаля! Всё, можно ставить чайник.
4. Духовка, достоинства которой можно расписывать бесконечно. Это и газ-контроль, и достаточно хорошая подсветка, и двойное стекло дверцы. Печём много. И благодаря удобному регулятору температуры ни разу ничего не подгорело. Мясо получается сочным, а пироги и торты — пропечёнными и воздушными. Что ещё порадовало, так это снимающаяся дверца. Эта опция помогает быстрее и эффективнее очистить духовку.
5. Гриль даёт блюду красивую хрустящую корочку.
6. Дополнительные удобные опции: регулируемые опоры, стеклянная крышка, удобный и вместительный ящик для посуды, в который можно убрать сковородки и даже небольшие кастрюльки. Также в комплекте с плитой идут противень и поддон.
7. Оригинальный, но не броский дизайн позволяет этой модели вписаться практически в любой интерьер.
Никаких серьезных минусов пока не обнаружили. Разве только отсутствие розжига в духовке и газ-контроля горелок стола. Но об этих особенностях модели и так знали, когда покупали плиту.
Так у родителей появилась эта «Дарина». Пока что готовят и не нарадуются. Скоро буду менять плиту и в своей квартире. И плюсы «Дарины» заставили присмотреться именно к этой марке.
Блок розжига для газовой плиты: виды, устройство, ремонт
Современные плиты, работающие на газе, оснащены системой автоматического зажигания. В соответствии с конструктивными особенностями, блок розжига для газовой плиты запускается либо механически, через нажатие пользователем кнопки на лицевой панели, либо включается автоматически. Как только газ начинает поступать через рассекатель, запальник дает искру, поджигающей газовое топливо. Пользователю остается только самостоятельно установить величину короны факела.
Функции и виды электророзжига
Схемы современных систем зажигания разные, но основа у них одна — использование свечей, запитанных от бытовой электросети в 220 В. При повороте переключателя или при нажатии кнопки, электроцепь замыкается, пусковая свеча создает искру на конфорке с доступом газа. Электророзжиг подразделяется на автоматический и механический, который еще называют полуавтоматическим.
Принцип работы запала газовых плит:
- Нажатая кнопка создает напряжение, подающееся в область конденсатора.
- Включается заряд конденсатора.
- Поднимается уровень напряжения на тиристоре.
- Запускается процесса разрядки конденсатора.
- Запускается разрядник с выходом искры, поджигающей голубое топливо.
Как выглядит блок розжига для газовой плиты
Для того чтобы процесс был реализован плита должна иметь подключение к сети, через отдельную розетку от линии с трехжильным проводом, сечением не менее 1,5 мм с заземлением. В электрощитке на данную линию устанавливают защитный автомат на 16А.
Механический
Для работы механического розжига применяется два вида трансформаторов с 4 или 6 контактами. В первом случае искра высекается только для конфорок, во втором – дополнительно на духовку.
Схема работы механического блока розжига газ для плиты:
- Включают кнопку на передней панели, запитанной от электричества.
- Стартует процесс зарядки конденсатора с использованием выпрямленного напряжения.
- Начинаетсянакопление зарядов в фарадах, и соответственно повышается напряжение главного тиристора.
- При достижении пика напряжения, начинается разрядка конденсатора с прогревом первичной трансформаторной обмотки, которое провоцирует срабатывание разрядника с выходом искры, зажигающей газ в открытой конфорке.
Для механического розжига необходим пьезоэлемент, поэтому этот вид часто называют пьезорозжигом. Такую плиту с механикой сегодня уже сложно встретить в торговой сети среди новинок производителей газового оборудования. Принцип механического управления уже отживает себя, поскольку не совсем удобный из-за того, что для подключения блока, розжига газовой плиты кроме поворота регулятора подачи газа, нужно еще успеть одновременно нажать на пускатель искры на панели.
Автоматический
Такой поджиг отличается от механического физическим процессом получения искры, для него не требуется кнопка розжига, а газ зажигается одновременно с поворотом ручки. Эта система более сложная, так как и подача газа, и возникновение искры происходят одновременно, Причем процесс образование искры многократный и выполняет около 50 электроимпульсов в минуту, сопровождаемых щелчками. Такой вариант считается самым удобным, чаще применяется в варочных поверхностях и очень редко для духовок. Управляющий механизм можно увидеть, если снять пламерассекатель с конфорки, он находится примерно сбоку в небольшой нише.
Схемы электроподжига
В зависимости от вида электророзжига различают два варианта схем блоков розжига газовой плиты:
- Одноискровой поджиг – в момент отпускания кнопки розжига происходит однократное искрообразование.
- Многоискровой – повернув ручку конфорки, происходит непрерывное образование искры.
Первая схема работает так:
- при нажатии кнопки розжига напряжение электросети подается на конденсатор, происходит его заряд;
- при отпускании кнопки контакт конденсатора подключается к трансформатору;
- выполняется обратный процесс – разряд конденсатора через первичную обмотку трансформатора;
- на вторичной трансформаторной обмотке образуется напряжение порядка 10 кВ;
- формируется искра;
- нажимая и отпуская кнопку, процесс будет повторяться.

Вторая схема работает следующим образом:
- при положительной полуволне напряжения электросети, через диоды заряжается конденсатор;
- при отрицательной полуволне катод подключается к «минусовой» полуволне, а через резистор на управляющий электрод тиристора поступает управляющий ток;
- тиристор открывается, и конденсатор разряжается на высоковольтный трансформатор, который производит искру;
- на вторичной трансформаторной обмотке появляется напряжение около 10 кВ;
- при удержании ручки подачи газа процесс производится с частотой 50 Гц (1 искра в секунду).
Обратите внимание! Встречается 4-ех или 6-электродный поджиг. Количество электродов зависит от числа вторичных обмоток повышающего трансформатора
Шестиэлектродные блоки розжига обычно используют в комбинированных типах плит совместно с духовкой. Два электрода из шести находятся в духовом шкафу и работают именно для его розжига.
Не работает поджиг на газовой плите
Как и любое другое техническое устройство, электроподжиг по истечении какого-то времени может выйти из строя. Чтобы самостоятельно определить неисправность и грамотно изложить проблему специалисту, следует усвоить совсем небольшой объем полезной информации. Зато после простейшей диагностики вы будете точно знать, что это сломался механический электроподжиг газовой плиты, и в несложных случаях сами устраните дефект.
Признаки неисправности
Основные симптомы поломки элементов системы электроподжига:
- не происходит зажигание газа при нажатии соответствующей кнопки;
- электрические разряды продолжаются непрерывно даже при отпускании кнопки или рукоятки;
- слышны щелчки без появления искры;
- в щитке срабатывает автомат защиты.
Основные признаки поломки поджига
Причины поломки
Распространенными причинами отказа считаются:
- попадание жира и прочих жидкостей на кнопки и другие детали системы, что становится причиной короткого замыкания;
- загрязнение свечи, вызвавшее неравномерный ее нагрев или резкое охлаждение с последующим растрескиванием керамической оболочки;
- из-за механических дефектов или в результате длительной эксплуатации сгорел трансформатор блока розжига;
- произошло окисление контактов, препятствующее нормальному замыканию цепи.
Поломка может возникнуть при влажной очистке
Как самостоятельно починить электроподжиг: советы
Если плохо работает электроподжиг на вашей газовой плите, совсем не обязательно сразу звонить в ремонтную службу. Попробуйте разобраться в проблеме самостоятельно. Для начала следует убедиться в исправности самих конфорок, поочередно зажигая в них газ обычной спичкой. Затем надо определить, неисправна ли вся система или только ее локальная часть, отвечающая за определенную горелку. Непременно проведите внимательный осмотр всех элементов поджига.
Иногда можно самостоятельно восстановить работоспособность, если вы точно определили причину отказа и способны ее устранить. Для безопасного выполнения ремонта прибор обязательно отключают от сети, выдернув вилку из розетки.
Проверка блока генерации искры
При обнаружении загрязнений на свечах их тщательно очищают. В случае попадания воды на кнопки поджига рекомендуется протереть увлажненное место тканью и просушить бытовым феном. Когда оказываются окисленными или обгоревшими контакты, их зачищают до однородного металла.
Совет! Зачистка любых металлических деталей легко производится с помощью мелкозернистой шкурки.
Когда стоит обращаться к специалисту
Далеко не каждый пользователь имеет навыки слесаря или электромонтажника. Если вы не смогли даже определить причину поломки и не обладаете специальными знаниями, доверьте процесс диагностики и последующего ремонта профессиональному мастеру. Опытный специалист не только максимально быстро найдет очаг неисправности, выполнит все механические работы, но и правильно подберет запасную деталь в случае необходимости замены.
Профессионал точно найдет причину поломки и исправит ее
Проверено! Солидные ремонтные организации отвечают за результаты ремонта и не доводят дело до повторных обращений с одной и той же проблемой.
Наиболее часто выходят из строя свечи, работающие в зоне высоких температур, и блоки розжига. Зная марку плиты, вызванный на дом ремонтник, скорее всего, захватит с собой необходимые запчасти.
Услуги мастера по ремонту газовой плиты с автоматическим поджигом будут стоить недешево, но для гарантии качества, безопасности и исключения риска дополнительных расходов, связанных с неквалифицированным вмешательством дилетанта, придется ими воспользоваться. Это особенно актуально при работах с внутренним устройством аппарата.
Что нельзя делать при эксплуатации плиты
Имея большой опыт работы с техникой, потребители иногда забывают как о мерах предосторожности, так и некоторых особенностях пользования газовой плитой. Чтобы процесс приготовления был безопасным для владельца и окружающих, необходимо помнить, что делать нельзя
- Не рекомендуется использовать посуду с широким дном на низкие конфорки. В данном случае образуется эффект неполного сгорания топлива, и можно отравиться угарным газом.
- Пламя не должно выходить из зоны дна посуды, так как это приведет к бесполезному увеличению расхода топлива и появлению копоти, которая только увеличит время процесса приготовления.
- Если диаметр посуды превышает варочную панель и выходит за ее края, следует воспользоваться дополнительной конфоркой, позволяющей увеличить высоту и обеспечить подачу воздуха.
С газовой плитой, как и с прочей бытовой техникой, обращаться следует согласно правилам элементарной безопасности. Если вы приобрели новую плиту или не включали никогда уже имеющуюся, действовать нужно внимательно и соблюдать определенный порядок шагов.
Найдите вентиль на газовой трубе и полностью откройте его. Так вы обеспечите подачу природного газа к вашей плите.
Рассмотрите обозначения возле конфорок: они показывают соответствие горелок и поворачиваемых реле. Выберите одну конфорку, которую будете включать. Зажгите спичку, поднесите ее к рассекателю, поверните нужное реле против часовой стрелки на четверть оборота. Отрегулируйте пламя до подходящего размера. Убедитесь, что огонь голубого цвета. Если пламя оранжевое, выключите конфорку и почистите ее либо вызовите мастера для этой процедуры.
Плита с функцией электроподжига включается иначе. Полуавтоматическая система работает так: нажимаете на кнопку поджига (обычно располагается в одном ряду с конфорками, чуть левее), подается искра на все горелки. Остается лишь повернуть выбранное реле. На плите с автоподжигом нужно немного вдавить реле, а затем повернуть его влево.
Чтобы включить духовку, откройте дверцу и найдите в самом низу одно или два отверстия, которые ведут к горелке. Поверните реле, затем поднесите к каждому отверстию зажженную спичку (удобнее пользоваться каминными спичками или длинными зубочистками). Пламя должно загореться и распространиться по всей поверхности горелки. Если все произошло именно так, закрывайте дверцу и ожидайте нагревания духового шкафа до необходимой температуры. Эксплуатация плиты с электроподжигом намного проще: включаем духовку точно так же, как и внешние конфорки.
Ответы на большинство вопросов по использованию газовой плиты можно найти в заводской инструкции. Если у вас не получается самостоятельно включить плиту и вы не находите способов устранения неполадки, вызовите работника газовой службы, чтобы он проверил всю систему.































